Chuông gọi nhân viên phục vụ từ xa bằng remote
Mua sản phẩm
Mô tả sản phẩm
Khách hàng của bạn gọi nhân viên phục vụ không thấy đâu, nhân viên thì túm năm tụm bảy ngồi tám chuyện, quán của bạn đông khách nhưng doanh thu không cao, nhân viên nhiều nhưng hiệu suất công việc không bao nhiêu. Tất cả sẽ được khắc phục với bộ chuông gọi nhân viên phục vụ từ xa qua remote. Quán sẽ đông khách, nhân viên chăm chỉ và doanh thu tăng cao.
Thông tin chi tiết
1.Linh kiện điện tử:

Để chế tạo được mạch này việc đầu tiên các bạn cần chuẩn bị linh kiện đầy đủ như sau:
https://drive.google.com/file/d/145F5yqnz-oJBw7LHnsOAfPL4DkWTJ4JK/view?usp=sharing
Một số linh kiện đặc biệt :

Hình 1: biến áp gắn bo

Hình 2: màn hình lcd 20 x4 xanh lá

Hình 3: mạch thu rf tần số 315 mhz chưa giải mã

Hình 4: chuông điện tử báo khách
2.Sơ đồ nguyên lý , mạch in
a, Sơ đồ nguyên lý:
Hình 5: sơ đồ nguyên lý mạch chuông gọi nhân viên
Các bạn tải sơ đồ nguyên lý file pdf tại đây nhé:
https://drive.google.com/file/d/1mryb3stRvthUUH08jYP5RtZS_EfkAPsX/view?usp=sharing
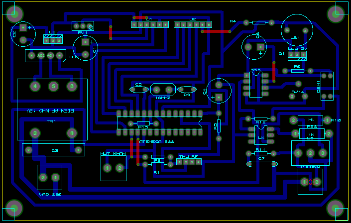
b, Mạch in:
Hình 6: mạch in
Các bạn tải file mạch in tại đây :
https://drive.google.com/file/d/1Q72GpwKL0QEYMMmuksvHhaaN7D6DSrzv/view?usp=sharing
3. Chương trình và thư viện
a. Chương trình:
Phần mềm lâp trình với chương trình arduino :

Hình 7: phần mềm lập trình mã nguồn mở arduino
Các bạn tải file lập trình ở đây:
https://drive.google.com/file/d/1sOZI7sBiR3eCZJ5Cnx5o760FU4wzfN83/view?usp=sharing
Hình 8: chương trình arduino hỏi có tạo folder hay không ?
Sau khi tải về mở lên phần mềm sẽ hỏi có tạo folder hay không các bạn chọn "OK" sẽ có chương trình hiện ra như sau:
Hình 9: chương trình lập trình
b. Thư viện:
Các bạn tải thư viện tại đây:
https://drive.google.com/file/d/17vKJhPjwevw9IP0U0V4Fp435QLzcNCwF/view?usp=sharing
Các bạn nhớ add thư viện vào chương trình arduino nhé như vậy thì mới nạp chương trình cho arduino được.
4. File cắt mica:
Hình 10: vỏ mica cho sản phẩm
File cắt vỏ mica các bạn tải tại đây:
https://drive.google.com/file/d/1mpIFsIK0C9nea_z2T8v7GUCqwM8gvhI-/view?usp=sharing
Sau khi tải về các bạn mang ra tiệm cắt lazer họ sẽ gia công ra cho , mình hay cắt mica tại http://icdayroi.com chi phí khá rẻ.
4. Quá trình gia công và thử mạch:
Các bạn xem trong video này nhé, chúc các bạn thành công :
